Konto bei Bitvavo eröffnen und 15 XRP gratis sichern
Bitvavo: Jetzt 15 XRP
Bonus sichern
Die aufkommende Bedrohung durch Quantencomputer wird oft als potenzielles Risiko für die Sicherheit von Bitcoin diskutiert. Ein neuer Bericht von Vermögensverwalter ARK Invest und Krypto-Verwahrer Unchained beruhigt jedoch: Kurzfristig besteht kein Grund zur Panik.
In einem kürzlich veröffentlichten Whitepaper kommen die Forscher zu dem Schluss, dass ein plötzlicher „Q-Day“, an dem Quantencomputer die Bitcoin-Sicherheit durchbrechen könnten, unwahrscheinlich ist. Stattdessen erwarten sie eine schrittweise technologische Entwicklung, die Markt und Netzwerk genügend Zeit gibt, sich anzupassen.
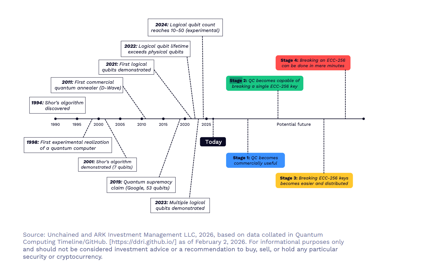
Die Studie skizziert ein Modell mit fünf Entwicklungsstufen für Quantencomputer:
Phase 0:
Quantencomputer existieren bereits, haben aber noch keine echten kommerziellen Anwendungen. Laut den Forschern befindet sich die Technologie derzeit größtenteils in dieser Phase.
Phase 1:
Quantumtechnologie wird für spezifische Bereiche wie Chemie und Materialwissenschaften nützlich. Eine direkte Bedrohung für die Kryptografie besteht jedoch noch nicht.
Phase 2:
In dieser Phase können Quantencomputer schwache Verschlüsselungen oder veraltete Systeme knacken. Bitcoin bleibt dabei noch relativ sicher, doch anfälligere digitale Infrastrukturen könnten bereits angegriffen werden.
Phase 3:
Erst hier entsteht ein erstes reales Risiko für Bitcoin. Theoretisch könnten Quantencomputer die elliptische Kurvenkryptografie durchbrechen, die private Schlüssel schützt. Dieser Prozess würde jedoch noch viel Zeit und Rechenleistung erfordern.
Phase 4:
Dies ist der kritische Punkt. Sobald ein Quantencomputer schneller einen privaten Schlüssel knacken kann, als das Bitcoin-Netzwerk ein neues Block produziert (ungefähr alle zehn Minuten), könnte das eine existenzielle Bedrohung für das System darstellen.

ARK Invest zufolge liegt das aktuelle Niveau der Quantencomputing-Technologie noch weit entfernt von dem, was nötig wäre, um Bitcoin zu gefährden. Um die Kryptografie des Netzwerks zu brechen, wären tausende logische Qubits und eine enorme Anzahl von Quantenoperationen erforderlich, weit mehr als derzeitige Systeme leisten können.
Darüber hinaus weisen die Forscher darauf hin, dass die Entwicklungen in der sogenannten Post-Quanten-Kryptografie derzeit schneller voranschreiten als die Fortschritte in der leistungsstarken Quantenhardware. Das bedeutet, dass wahrscheinlich neue Sicherheitslösungen verfügbar sein werden, bevor Quantencomputer tatsächlich gefährlich werden.
Ein wesentlicher Punkt des Berichts ist, dass das Bitcoin-Ökosystem starke Anreize hat, sich selbst zu schützen.
Neue Arten von Wallet-Adressen und potenzielle Protokollaktualisierungen könnten das Netzwerk in Zukunft quantumresistent machen. Viele der jüngsten Bitcoin-Transaktionen nutzen zudem bereits Adressen, die besser gegen zukünftige Angriffe gewappnet sind.
Die Studie kommt zu dem klaren Schluss: Auf lange Sicht stellen Quantencomputer durchaus eine Herausforderung dar, jedoch nicht kurzfristig.
Für Anleger und Nutzer bedeutet dies, dass die Debatte über die Quantenbedrohung vorerst hauptsächlich theoretisch bleibt und in den Hintergrund treten kann. Dennoch ist es sinnvoll, die technologischen Entwicklungen weiter zu beobachten. In dieser Hinsicht wird dies den Bitcoin Kurs wahrscheinlich in naher Zukunft nicht mehr wesentlich beeinflussen.
Bitvavo in Zusammenarbeit mit Newsbit bietet dir aktuell 15 XRP als Geschenk. Die Aktion ist nur für kurze Zeit gültig.
Eröffne ein Konto und zahle mindestens 30€ ein, um den Bonus zu erhalten.
👉 Konto eröffnen und 15 XRP gratis erhalten
Über 1,5 Millionen Nutzer vertrauen bereits auf Bitvavo.
15 XRP sichern Sie werden weitergeleitet zu
Analyse der Bitcoin-Kursreaktionen auf Kriege und warum das Muster diesmal für Anleger weltweit anders ausfallen könnte.
Bitcoin fällt aufgrund steigender Ölpreise und Marktturbulenzen – Analysten warnen vor weiterem Rückgang in Richtung 10.000 Dollar.
Die Anzahl der Bitcoins im Verlust ist geringer als in früheren Bärenmärkten, doch einige Analysten glauben, dass der Schaden begrenzt bleibt.
XRP fällt mit Kryptomarkt nach Trump-Rede. KI-Modelle prognostizieren weitere Schwäche, während wichtige Unterstützung bei 1,30 Dollar unter Druck steht.
Der XRP-Kurs zeigt ein mehrjähriges Muster, das 2017 zu einer starken Rally führte. Analyst Dark Defender setzt nun ein Kursziel von 18 Dollar.
Mehr als die Hälfte der XRP-Transaktionen sind Zahlungen, was auf eine zunehmende Akzeptanz und möglicherweise positiven Einfluss auf den Kurs von XRP hinweist.